市场经济就是“候鸟经济”,哪里营商环境好,人才就往哪走、资金就往哪流、项目就在哪建,越来越多的地方把优化营商环境作为发展经济的“先手棋”。《湖南湘江新区“营商环境优化年”实施方案》近日正式印发,力争新区营商环境各项指标达到全省领先水平,主要指标达到国内先进水平,让我们一起来看看《方案》都有哪些“干货”。


总体目标:打造国内国际一流的营商环境
近年来,在湖南湘江新区管委会的坚强领导下,新区优化营商环境工作取得了显著成绩。去年12月3日,《2018年中国城市营商环境评价报告》对直辖市、副省级城市、省会城市等全国35个大中城市进行营商环境评价。其中,长沙以黑马姿态从第二十位跃升到第九位,软环境表现更加突出,排名第二。《报告》指出,评价软环境的分项指标主要有企业注册、投资增速、人口增长、投资额等,在这些方面,湖南湘江新区均领跑长沙。
优化营商环境没有最好,只有更好。为力争新区营商环境主要指标达到国内先进水平,新区决定实施效能提速、权益保护、政策落地、实体经济降成本、重点产业项目全流程服务等五大专项行动,着力营造“尊重企业家,优待投资者,服务纳税人”的良好氛围,全力将新区打造成国内国际一流的营商环境高地。
对此,《方案》在基本原则中明确,将突出指标评价。聚焦营商环境评价核心指标,对照国家、省市营商环境指标体系,明确各项指标具体实现方式,严格考核评价,倒逼营商环境优化,在落实营商环境核心指标上更有力度、更高标准,确保新区在全国、全省、全市营商环境考核评优中位居前列。
《方案》对营商环境优化工作目标进行了明确。政务服务便利化,到2019年底,新区政务服务便利化程度大幅提高,企业办成一件事的时间、费用、材料、环节大幅压减,从签订土地出让合同至取得施工许可证,产业项目和其他社会投资项目审批时间不超过40个工作日,实现项目审批效率全省第一,新区主要营商环境指标达到全国先进地区水平;政策透明可预期,到2019年底,政策公开透明性、稳定持续性、普惠公平性持续增强,政策落实全程监督机制逐步完善;政商亲近度、政府廉洁度、政府诚信度、政策透明度、企业社会责任履行度不断提高, “营商环境优化年”十件实事全部完成。

简政放权:清单外行政审批事项一律取消
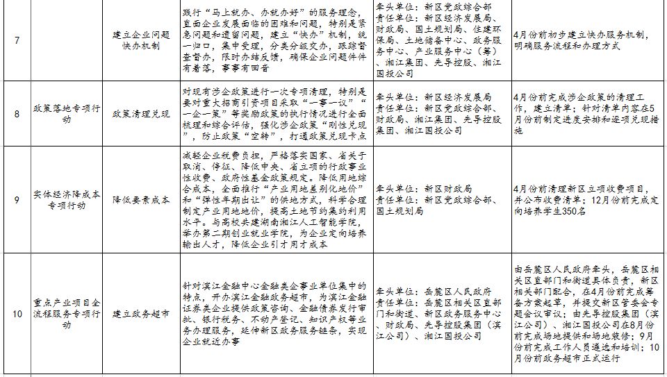
阅读《方案》你会发现,新区今年决定实施效能提速、权益保护、政策落地、实体经济降成本、重点产业项目全流程服务等五大专项行动,针对性非常强,关注的是焦点,要解决的都是难点。
在实施效能提速专项行动中,将部署继续推进简政放权、推行预审代办制、分阶段审批和提交资料、取消简化一批、多审变一审、容缺审批、压缩审批时限、规范中介服务8个方面的工作,重点解决各类变相审批和许可、企业群众办事不便捷、投资项目审批时间不够快、多头审批等问题。
在以往效能提速的基础上,此次《方案》部署的不少举措都堪称“plus版”。
就简政放权,今年新区将修订公布新的行政审批事项清单,清单外行政审批事项一律予以取消。并探索实施下放部分审批事项受理权限至岳麓高新区,在新区管委会和岳麓高新区统一使用新区“多规合一”平台,实现建设单位首次报建信息共享。
除此之外,今年新区将推行预审代办制。审批部门指导建设单位同步准备技术方案和许可要件,通过将“预审”和“代办”有机结合,批前强化咨询引导服务,批中进行全程代办,在土地手续办理期间,把后续审批流程提前模拟“预演”一遍,待取得划拨决定书或土地出让合同后,迅速完成审批下发批复文件,建设单位按要求缴纳各项规费,通过积攒审批“最初一公里”的动力,使项目一起步,就能跨上审批“高速路”。
另外,新区将按照立项用地规划许可、工程建设许可、施工许可、竣工验收四个阶段,推动串联改并联,进一步优化并联审批功能,实行分阶段“一家牵头、并联审批、限时办结”。其他行政许可、涉及安全的强制性评估、中介服务、市政公用服务以及备案等事项纳入相关阶段办理或与相关阶段并行推进。不断精简办事流程,从签订土地出让合同开始,到取得施工许可证,审批环节不超过12个。依托“智慧新区综合管理平台”,实现新区内部政务平台互联互通,核心数据共享互认。同时,积极推进由按事项提供申请资料转变为按阶段提供申请资料,每一个审批阶段申请人只需提供一套申报材料,实现审批资料共享。

压缩审批:推行“一个工作日办结服务”
《方案》对审批时效很多方面都进行了再次提高。
《方案》明确,工程建设项目行政确认类备案事项办理时限原则上不得超过3个工作日,推行“一个工作日办结服务”,对于由行政审批处室内审批决定,且无特别程序的审批服务事项,建立目录清单,对外公示承诺,实现一个工作日办结。
多审变一审。深化“多图联审”改革,施工图审查机构按照标准严格审查,承担技术审查责任,优化审查工作流程,审查时限不超过13个工作日。住建、消防、人防等相关部门根据施工图审查合格书5个工作日内进行形式审核确认,不再单独进行技术审查,并以审核确认的施工图作为工程施工及竣工验收的依据。
取消简化一批。取消建筑节能设计审查备案,并入施工图设计审查备案环节;将质量安全监督注册与建筑工程施工许可证核发两项业务合并办理,总时限由原来的6个工作日缩短为5个工作日;对于城市道路、公共交通、园林景观、市政配套项目,施工期城镇污水排入排水管网许可将不再作为办理施工许可前置条件;根据建设单位意见,试行将政府类投资项目的规划方案审查与初步设计审批合并,方案审查通过后、方案批复(或方案审查通知单)下发前,可先进行初步设计审查;投资3000万元以下的一般市政项目(道路、绿化)的可行性研究报告审批和规划方案审查的专家评审会合并,一次性提出审查意见,一次性完善修改到位;社会投资项目固定资产节能审查精简,除法律法规明确要求外,可以根据企业需求依申请办理节能审查。
容缺审批。对新区审批范围内的重大产业项目,制定容缺审批的适用范围及具体事项清单、承诺要求,实行“边补材料边审核”,为企业开辟审批服务“绿色通道”,实现行政审批再提速。实行宽进严管,加强事中、事后监管,将企业落实承诺的行为纳入建设单位诚信系统,对信用状况良好的建设单位推行容缺审批,努力实现审批、监管全流程的闭环管理。

权益保护:法无禁止皆可入
国有企业、民营中小企业和外来投资者的合法权益是否得到平等保护,企业家人身合法权益能否得到有效兑现等是营商环境好坏一个重要判断标准。《方案》就企业及企业家权益保护工作进行了重点部署。
比如,为加强知识产权保护,今年新区将协同中国(长沙)知识产权保护中心,依法高效调解各类知识产权纠纷案件。依托长沙知识产权法庭,探索设立互联网法院,探索开展“互联网+知识产权保护”工作。
为建立企业守信激励机制,《方案》提出打造建设单位诚信系统,加强企业信用行为管理,对诚信企业实施容缺审批,建立免交保证金、质押金等制度,优先享受政府各项奖励政策。健全完善诚信典型“红名单”制度和严重失信主体“黑名单”制度,对失信行为加大行政性、市场性及社会舆论性惩戒力度,构建“一处失信、处处受限”的失信联合惩戒机制。
为落实公平准入,《方案》要求严格实行市场准入负面清单制度和公平审查制度,除法律法规明确禁止准入的行业和领域外,不对民企和外资企业等社会资本设置任何附加条件;不得在规范性文件、会议纪要、招标文件、政府采购文件中设置限制、排斥潜在投资人的条款。
实施包容审慎监管。理顺监管体制,推动工作重心从事前审批转向事中、事后监管,实现“双随机一公开”监管方式全覆盖,检查结果全公开;以机构改革为契机,推动新区监管执法的集中统一,联合国土、规划、建设、环保、质安等部门综合监管,杜绝对企业的多头执法和重复执法;积极加强执法监管对上对外协调,对无法定依据或者未经法定程序的,不得强制企业停建停产,不得随意对企业停电、停水、停气。实施“企业宁静日”制度。对新区范围内的新技术、新产业、新业态、新模式“四新项目”的首次轻微违法行为,积极探索“首违不罚”制度。
为建立涉企问题快办服务机制,将践行“马上就办、办就办好”的服务理念,直面企业发展面临的困难和问题,特别是紧急问题和遗留问题,建立“快办”机制,统一归口,集中受理,分类分级交办,跟踪督查督办,限时办结反馈,确保企业问题件件有着落、事事有回音。同时,为中小微企业和困难企业提供法律援助服务。

政策落地:强化涉企政策“刚性兑现”
政策措施只有落地才能见效,也才能让群众满意。《方案》明确提出实施政策落地专项行动,部署打造诚信政府、建立企业守信激励机制、实施政策“清单化”管理、抓好涉企政策清理兑现、增设政策咨询服务窗口等工作。
《方案》要求,将严谨规范制定各项惠企政策,探索建立企业家参与涉企政策制定机制,严把政策科学性源头关,确保政策实施的稳定性和连续性。进一步梳理、归集近年来市政府和新区出台的各项涉企政策,形成政策清单,实施滚动式管理。对已出台的政策措施及时跟进解读,准确传递权威信息和政策意图,向企业精准推送各类政策信息,提高政策可及性。
另外,对现有涉企政策进行一次专项清理,特别是要对重大招商引资项目采取“一事一议”“一企一策”等奖励政策的执行情况进行全面梳理和综合评估,强化涉企政策“刚性兑现”,防止政策“空转”,打通政策兑现卡点。对企业高度关注的行业规定或限制性措施调整要设置合理过渡期,防止脱离实际。
建立健全“政府承诺+社会监督+失信问责”机制,凡是对社会承诺的服务事项,都要履行约定义务,接受社会监督,没有执行到位的要有整改措施并限期整改。开展“新官不理旧账”专项治理,梳理政府对企业失信事项,提出依法依规限期解决的措施,研究建立因政府规划调整、政策变化造成企业合法权益受损的补偿救济机制。依法依规开展政府债务清理。
围绕企业需求,适时增设政策咨询服务窗口(招商引资、人才服务、不动产业务等),为企业提供有针对性、需求量大的政策咨询服务,常态化为企业宣讲解读和指导培训国家及省、市惠企政策;积极协调金融机构和税务部门,在新区开设服务网点,就近为企业提供服务,实现新区事新区办。

减税降费:帮助实体经济降成本
在实施实体经济降成本专项行动中,新区将部署减轻企业税费负担、降低企业创新成本、降低用地综合成本、降低企业引才成本等工作,切实帮助企业减负。
在减轻企业税费负担上,将协调税务部门落实国家、省各项减税政策。严格落实国家、省关于取消、停征、降低中央、省立项的行政事业性收费、政府性基金政策规定,进一步清理新区立项收费项目,及时公布收费清单,开展涉企收费目录清单执行情况检查。
在降低企业创新成本上,将加大科技成果创造和转化支持力度,实施高价值专利培育计划等创新扶持项目。组织新区产业基金和双创基地产融对接,畅通“基金+基地”渠道;引进国内知名科技服务企业,推进新区知识产权运营平台、大科城知识产权交易中心等平台建设,建立科技成果转化从科学化培育到产业化发展的有效扶持机制。
在降低用地综合成本上,将全面推行“产业用地差别化地价”和“弹性年期出让”的供地方式,科学合理制定产业用地地价,提高土地节约集约利用水平。对新区层面统筹推进的重大项目,优先保障用地计划,加快用地审查报批,提高用地配置效率。盘活土地存量,大幅度减少闲置用地。在新区重点片区和国家级、省级园区开展投入产出研究,围绕战略性新兴产业向工业用地引导,现代服务业向楼宇引导,研究院用地为产业服务的基本思路,依据国家、省市及新区相关法律法规、政策文件,制定出台规范性文件,形成引导上述产业联动发展的良好局面。
在降低企业引才成本上,全面推行省“芙蓉人才计划”“长沙人才政策22条”在新区落地落细,充分发挥政策引才激励作用;与中南大学、湖南大学、湖南师范大学等高校合作共建湖南湘江人工智能学院,为新区人工智能产业企业定向培养输出复合型、应用型、实用型人工智能产业人才,2019年计划培养学生200名以上;举办第二期创业就业学院,通过开展集中培训、参观考察、实习锻炼、就业推荐,增强高校毕业生创业就业能力,增进学生对新区认可度,帮助企业精准用工、降低用工成本,2019年计划培养学生150名左右。

“帮代办”:重点产业项目企业“一次都不跑”
对重点产业项目,《方案》特别明确实行首席责任制、全程“帮代办”及建立政企交流制度等进行服务。
实行首席责任制就是持续推进首席责任人联系重大招商引资项目工作,实行从重大产业项目意向引进、签约洽谈到项目建设再到投产运营全流程、全过程跟踪服务,及时掌握企业全生命周期中存在的问题和困难,并有针对性地帮助协调解决。
根据企业申请,推行“一个重点项目,一支帮代办队伍”的工作机制,帮代办服务小分队按照行政审批服务流程进行全程跟踪服务,做到企业手续办理“一次都不跑”。首席责任领导定期调度项目建设进展,服务小分队主动上门办理各项手续。同时,为企业家和企业人才提供落户、安居、就医、子女就学等全方面贴心服务。
每个季度召开1次以上政企联席会,持续开展新区委领导或部门领导与企业负责人“沟通面对面,服务零距离”活动,构建亲清政商关系。
在实施重点产业项目全流程服务专项行动中,新区将打造滨江政务超市。针对滨江金融中心金融类企事业单位集中的特点,开办滨江金融政务超市,为金融、证券、科技类企业提供政策咨询、金融债券发行审批、银行税务、不动产登记、知识产权等业务办理服务,延伸新区政务服务链条,实现企业就近办事。
声明:本文内容版权归原作者所有,如有侵权请联系红网删除!谢谢!
来源:湖南湘江新区
编辑:刘秋平
时刻新闻